





你的心声我来听

你的烦恼我来解
✦
✦
✦

机构编码:OR-E6Y8A9
四级心理咨询师
培训开班啦!

当心理健康成为全民刚需,
心理咨询师
早已从 “小众职业” 变成 “潜力赛道”
职场减压
亲子关系
情绪调节
青少年心理疏导
越来越多场景需要专业力量的支撑。
……
如果你也想系统学习心理学知识,
掌握可落地的咨询技能,
拿下权威认证,
跻身专业行列!

上海普陀区华大职业培训学校
重磅推出
「四级心理咨询师」培训班
“理论 + 实务 + 见习实习”
三位一体
助你轻松叩开心理咨询行业大门!
权威证书
Authoritative Certificate
上海普陀区华大职业培训学校(备案编码 OR-E6Y8A9)的培训学时计入官方有效记录,是综合考试报名的核心前提。

由中国心理学会颁发心理咨询师水平等级证书(需满足以下要求):
修完必修课程
通过综合考试
作为行业认可的入门凭证,求职、执业均具参考价值。

— 中国心理学会 —
中国心理学会于1921年成立于南京,前身为“中华心理学会”,1935年更名为“中国心理学会”,是中国心理学领域的权威学术组织,隶属于中国科学技术协会。
中国心理学会现有个人会员超2.5万人、单位会员48个,覆盖全国31个省级学会。其主办的全国心理学学术会议为国内最大心理学学术交流平台。1980年加入国际心理科学联合会(IUPsyS)1984年加入国际应用心理学协会(IAAP),代表中国参与全球心
理学标准制定。
中国心理学会主办的《心理学报》《心理科学》,均被国际数据库(如PsychologicalAbstracts)收录,代表国内心理学研究最高水平。
中国心理学会百年间从初创走向国际,构建了涵盖科研、应用、人才培养的完整生态。其核心价值在于:
深化本土化研究,回应中国社会需求
搭建学术共同体,推动学科交叉创新
服务公共领域,促进心理健康普惠化

课程安排
Schedule

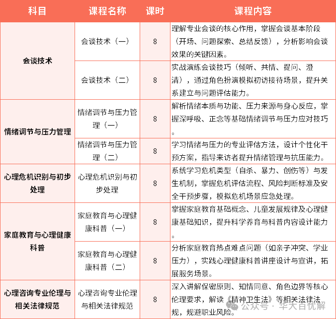
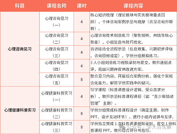
本培训课程总学时为 224 课时(45 分钟 / 课时),分为理论课程“实务课程” 与 “见习实习”。从 “懂理论” 到 “会实操”,全程循序渐进,零基础也能轻松跟上~
1
理论课程(录播)
120 课时 覆盖心理学导论、社会 / 人格 / 发展心理学、异常心理学、咨询心理学等核心科目,搭建完整专业框架,同时衔接自我成长与临床应用。

2
实务课程(录播+面授)
64 课时 聚焦会谈技巧、情绪调节、危机识别、家庭教育科普等实用技能,通过角色扮演、实战演练,让你学会 “怎么说、怎么做”。

3
实习见习(面授)
40 课时 资深咨询师带教,案例观摩、分组模拟、科普讲课实操,将理论转化为临床思维,积累真实场景经验。



温馨提示:具体的授课形式与作业要求如有调整,请以当期课程公告为准。

必修课学习完毕:
线上课程必须100%学习完成
面授考勤≥70%
实习见习评定为合格
方可申报助理心理咨询师考试。

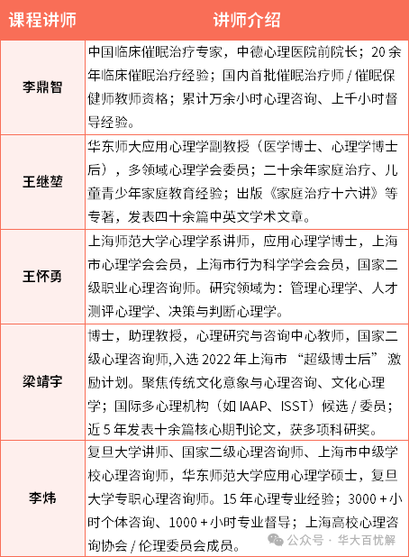
名师坐镇
Expert Instructors
(具体请参照当期课表)



授课老师均为学界和业界资深大咖,既有临床专家,也有高校学者。此外,还有多位行业精英,从理论到实战实现全方位指导~

培训服务
Training Services

实行分级分班管理,匹配学员基础与学习节奏
课程培训严控班额,每班最多 100 名学员,保障教学质量
见习实习小班教学,每班最多 50 名学员,强化实操指导
每班标配1 名班主任 + 1 名助教老师,全程提供咨询答疑等服务

报考须知
Registration Guidelines

一、报考条件
同时满足以下条件,可报名四级心理咨询师水平评价综合考试:
1
|课程报名要求(任选其一)
具有大学专科以上学历;
取得助理社会工作师职业资格证书;
高等学校心理学、教育学、社会学、精神医学等专业本专科毕业年级学生。
2
|学习进度要求
完成四级心理咨询师理论和实务必修课程的学习
二、考试安排
1.考试形式:
笔试(上机或纸笔考试),每年举办2次。
2.考试科目:实行百分制,成绩60分以上为合格。
心理学综合
心理咨询实务
3.申请证书:
单科笔试成绩有效期3年
两门全部通过,方可申请证书
三、考试报名
学员完成理论和实务必修课程培训后,可自行通过 【心理咨询师水平评价工作综合服务系统 - 学员端】报名综合考试。
综合服务系统网址
https://sppj.psysoc.org.cn
咨询电话 010-64920203
邮箱 sp@psych.ac.cn
*综合考试时间和报名要求以官网通知为准。

收费标准
Charging Standard

1
|学费
包含教材费+培训费+税费,不含综合考试费。
线上线下班现价:6980元
全线下班同期招募中!
详情可洽课程顾问!
学费由培训机构上海普陀区华大职业培训学校收取,并出具发票。
2
|综合考试费
230元/科
共两科,补考同价格。直接通过综合服务系统缴纳。
3
|实习考核费
200元
进入三个月热线实习阶段,需缴纳200元岗前培训考试。(自选)
【咨询电话】
021-62233995、62233803
黄老师 17717397812
周老师 13764755286
余老师 17717675853
孙老师 15618866069
吕老师 13032121135
康老师 18201748218